Сегодня открываю раздел на форуме, который хочу посвятить сбору, и накоплению информации, а так же экспериментам по теме водородной топливной ячейки Стэнли Мэйера.
Тема весьма перспективная, при этом вся информация лежит на поверхности. А с недавнего времени появился полный архив работ Стэнли Мэйера, правда об этом архиве мало кто знает. Поэтому постараюсь восполнить этот пробел.
Стэнли Мэйер-Stanley Mayer. Топливная ячейка.
Модератор: Princess
- Princess
- Системный администратор

- Сообщений: 519
- Зарегистрирован: 16 янв 2020, 21:34
- Откуда: Moscow
- Контактная информация:
- Princess
- Системный администратор

- Сообщений: 519
- Зарегистрирован: 16 янв 2020, 21:34
- Откуда: Moscow
- Контактная информация:
- Princess
- Системный администратор

- Сообщений: 519
- Зарегистрирован: 16 янв 2020, 21:34
- Откуда: Moscow
- Контактная информация:
- Princess
- Системный администратор

- Сообщений: 519
- Зарегистрирован: 16 янв 2020, 21:34
- Откуда: Moscow
- Контактная информация:
- Princess
- Системный администратор

- Сообщений: 519
- Зарегистрирован: 16 янв 2020, 21:34
- Откуда: Moscow
- Контактная информация:
- Princess
- Системный администратор

- Сообщений: 519
- Зарегистрирован: 16 янв 2020, 21:34
- Откуда: Moscow
- Контактная информация:
- Princess
- Системный администратор

- Сообщений: 519
- Зарегистрирован: 16 янв 2020, 21:34
- Откуда: Moscow
- Контактная информация:
- Princess
- Системный администратор

- Сообщений: 519
- Зарегистрирован: 16 янв 2020, 21:34
- Откуда: Moscow
- Контактная информация:
Re: Стэнли Мэйер-Stanley Mayer. Топливная ячейка.
http://manopad.ru/video/Stanley_Meyer.mp4
http://manopad.ru/video/Stanley_Meyer_- ... r_720p.mp4
http://manopad.ru/video/Stanley_Meyer_- ... _3_720p.mp
http://manopad.ru/video/Stanley_Meyer_- ... _3_720p.mp
http://manopad.ru/video/Stanley_Meyer_- ... _3_720p.mp
http://manopad.ru/video/Stanley_Meyer_- ... r_720p.mp4
http://manopad.ru/video/Stanley_Meyer_- ... _3_720p.mp
http://manopad.ru/video/Stanley_Meyer_- ... _3_720p.mp
http://manopad.ru/video/Stanley_Meyer_- ... _3_720p.mp
- Вложения
-
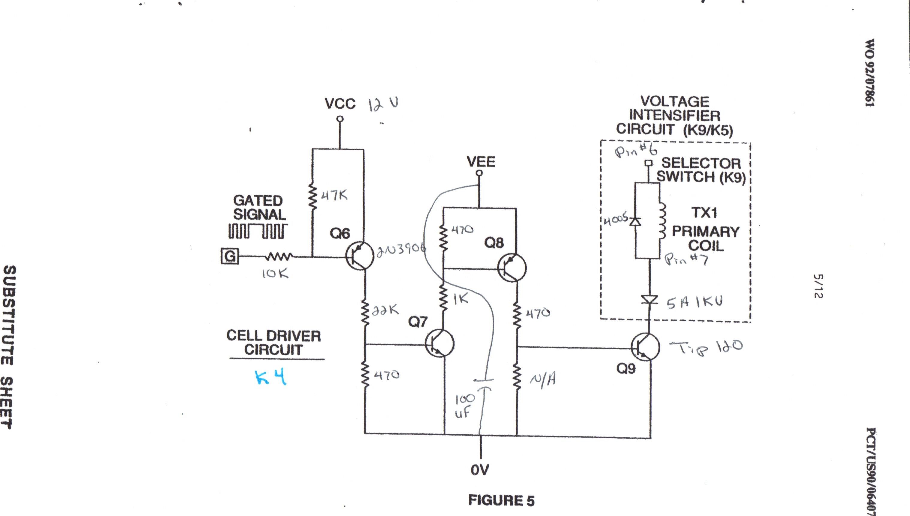
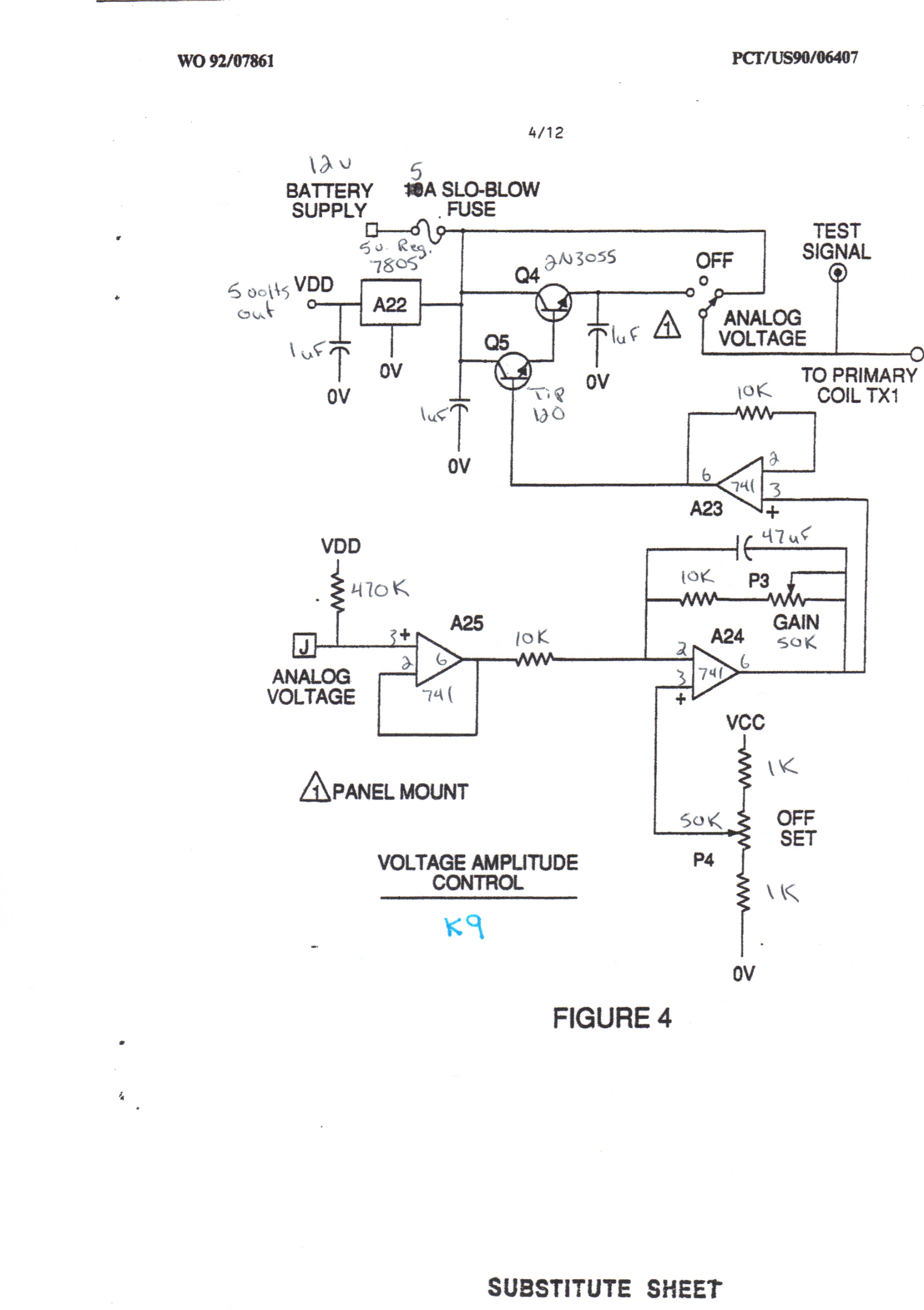
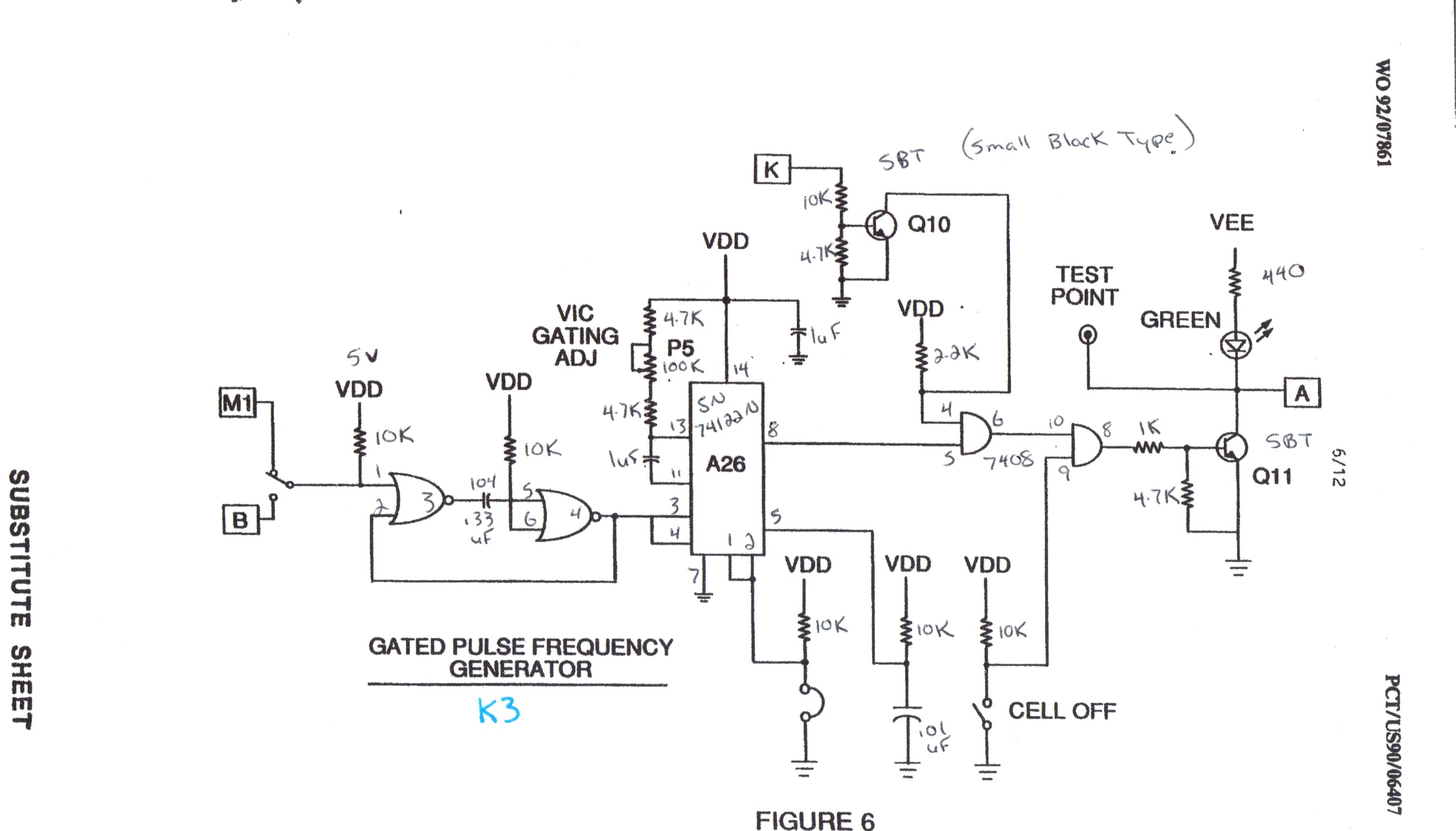
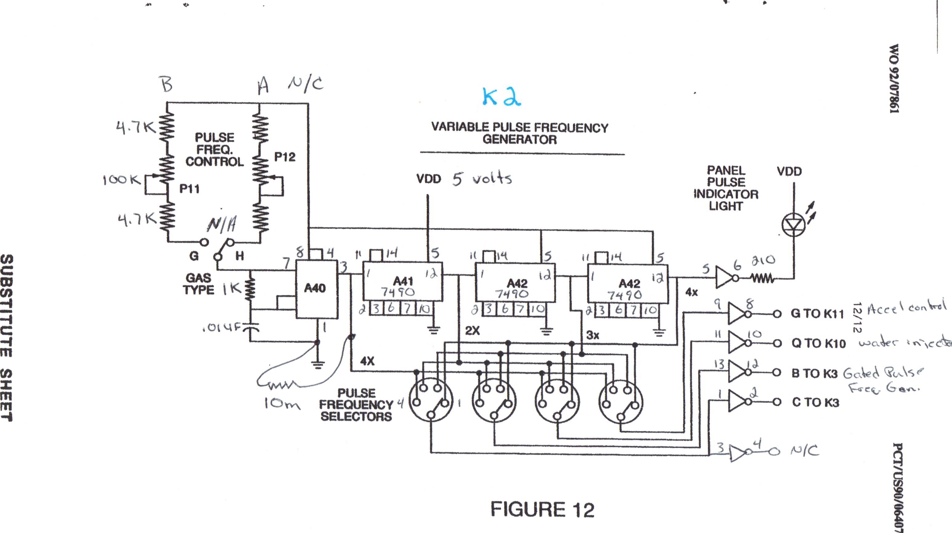
Stenly-ar.rar- Архив с патентами и некоторыми описаниями
- (17.23 MiB) Загружено 2513 раз
- Ser1
- Сообщений: 26
- Возраст: 101
- Зарегистрирован: 31 окт 2025, 06:44
- Откуда: Москва
Re: Стэнли Мэйер-Stanley Mayer. Топливная ячейка.
Неск. акцентов:
1. в ячейке Ситенли Майера - НЕ ЭЛЕКТРОЛИЗ! (ячейка оставалась холодной в течение прим. 30 мин. при таком объеме выделяемого газа, что эсли бы это была форма электролиза - должна была бы закиперть) Поверхности электродов являются диэлектриком до напряжения 100-200V (см. "кондиционирование эелктродов"))
2. Использовалась вибро очистка поверхности электродов для повышения их эффективной площади (удаление формирующихся пузырьков с поверхности)
3. топливная ячейка Стенли Майера на самом деле = водородная ячейка Андрийя Пухарича: Майер (хитрый!) добавил СЕ источник питания, не упоминая о нем явно, но включил в формулу патента как "Resonant pulsing core"
=
подробнее много. если интересно - см. у меня в авторском разделе на "Заряде" https://zaryad.com/forum/forums/avtorsk ... -ser1.138/ под рубрикой "Водородня топливная ячейка"
1. в ячейке Ситенли Майера - НЕ ЭЛЕКТРОЛИЗ! (ячейка оставалась холодной в течение прим. 30 мин. при таком объеме выделяемого газа, что эсли бы это была форма электролиза - должна была бы закиперть) Поверхности электродов являются диэлектриком до напряжения 100-200V (см. "кондиционирование эелктродов"))
2. Использовалась вибро очистка поверхности электродов для повышения их эффективной площади (удаление формирующихся пузырьков с поверхности)
3. топливная ячейка Стенли Майера на самом деле = водородная ячейка Андрийя Пухарича: Майер (хитрый!) добавил СЕ источник питания, не упоминая о нем явно, но включил в формулу патента как "Resonant pulsing core"
=
подробнее много. если интересно - см. у меня в авторском разделе на "Заряде" https://zaryad.com/forum/forums/avtorsk ... -ser1.138/ под рубрикой "Водородня топливная ячейка"
Что отдал, то - твоё